[pear_error: message="Success" code=0 mode=return level=notice prefix="" info=""]

JUGEMテーマ:組み込みソフトウェア プログラミング学習入門〜応用サイトで、RS232通信(シリアル通信)を紹介させて頂きました。 その相手側となる装置をArduinoを使用して作成しようと思います。 使用したArduinoはArduino LEONARDOです。 Arduino Leonardo マイクロコントローラ (ヘッダ) 価格:3,117円 (2018/1/5 14:05時点) ...
マイコン組み込みソフトウェアプログラミング | 2018.10.24 Wed 23:27
JUGEMテーマ:組み込みソフトウェア プログラミング学習入門〜応用サイトで、RS232通信(シリアル通信)を紹介させて頂きました。 その相手側となる装置をArduinoを使用して作成しようと思います。 使用したArduinoはArduino LEONARDOです。 Arduino Leonardo マイクロコントローラ (ヘッダ) 価格:3,117円 (2018/1/5 14:05時点) ...
マイコン組み込みソフトウェアプログラミング | 2018.01.05 Fri 14:09
JUGEMテーマ:組み込みソフトウェア 今回は、FPGAのに関して、記事をご紹介します。 ※FPGAはマイコンではないです。 マイコンはソフトウェアで処理を行うのに対して、FPGAはハードウェアで処理をします。 組み込みソフトウェアプログラミング・・・ソフトウェアではないか・・・ 下記リンクをクリックすると内容が見れますので、もしよろしかったら、見てください。 FPGA MAX10(1)−MAX10について調べてみる http://network-security.device-mobile.com/fpga/max10_0...
マイコン組み込みソフトウェアプログラミング | 2017.12.20 Wed 22:42
JUGEMテーマ:組み込みソフトウェア 今回は、Microchip PICマイコンの組み込みソフトウェアプログラミングに関して、記事をご紹介します。 PICの18Fシリーズを使用しています。 下記リンクをクリックすると内容が見れますので、もしよろしかったら、見てください。 PIC(1)−PICについて調べてみる http://network-security.device-mobile.com/pic/pic_001.html PIC(2)−LED点灯 http://network-security.device-mobile.com/pic/pic_002.html PIC...
マイコン組み込みソフトウェアプログラミング | 2017.12.06 Wed 13:15
JUGEMテーマ:組み込みソフトウェア ここ1か月くらい独自ドメイン取得したり、新サイト立上げのためのミドルウェアの勉強や、コンテンツの材料を模索してました。 新サイトは、http://www.emb-se.comです。コンテンツは、PICマイコンやPIC開発環境(MPLAB X IDE、MPLAB XC)などについて記載しています。今後は、当ブログと共に更新する予定です。 どうぞ、よろしく <(_ _)>
Dear プログラマー | 2014.05.04 Sun 01:25
JUGEMテーマ:組み込みソフトウェア やっとXBeeモジュールが2台揃ったのでZigBeeについて概略を調べてみました。 ZigBeeのネットワーク接続形態は、スター型、ツリー型、メッシュ型を構築できます。ノードは3種類のデバイスタイプが存在し、それぞれコーディネータ、ルータ、エンドデバイスと呼ばれています。ネットワークは、1台のコーディネータと、最低1台のルータかエンドデバイスが有れば造れます。また、ZigBeeは少ない電力で動作するので、最近CMなどで目にするホーム電力マネージメントシステム(HEMS)、センサーネットワ...
Dear プログラマー | 2014.02.15 Sat 22:00
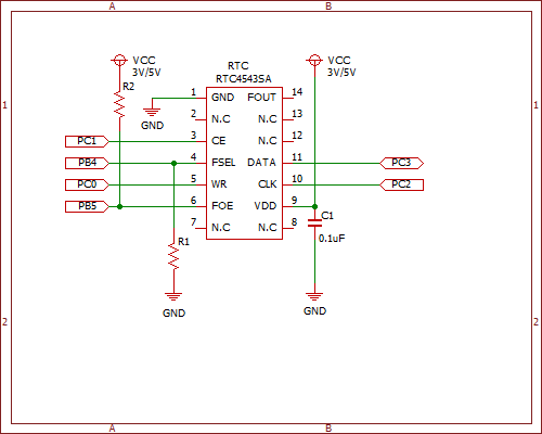
JUGEMテーマ:組み込みソフトウェア リアルタイムクロック RTC4543SA のドライバを作成&動作確認したので公開します。 ドライバを実装するCPU基板は、STM32F3 DISCOVERYです。 /**************************************************************************//** * @file rtc4543sa.h * @brief RTC driver for RTC-4543SA with GPIO periph. * @version V1.0.0 * @date 2014/02/09 Fix * @author Teru */ #ifndef _RTC4543SA_H_ #define _RTC4543SA_H_ /********************************...
Dear プログラマー | 2014.02.11 Tue 14:19
JUGEMテーマ:組み込みソフトウェア ハードの回路勉強素材として、RTC(リアルタイムクロック)基板を作ってみようかと思い、さっそく秋月電商のサイトを拝見。RTC-ICは機能が何種類かある事とDIPにするかSOPにするかで悩んだ。目が厳しくなってきたにも関わらずSOPのRTC-4543SAを選択 (機能で選ばず配線が楽そうなので(笑)) ICが選定できたので、次は回路図を起します。 RTC-ICは、CMOS出力機能付きなのでDATA pin(入出力ポート)は、直接CPU側のGPIO pinに接続してOKです。 また、FOE pinやFSEL pinも直接CPU側のGPIO pinに...
Dear プログラマー | 2014.02.09 Sun 12:32
JUGEMテーマ:組み込みソフトウェアFreeRTOS (7.1〜)7.5.2 のFreeRTOSConfig.hです。configUSE_PREEMPTIONは、タスクのプリエンプション(※1)を指定します。実行可能状態のタスクが複数ある場合、システムTick単位時間でタスクのディスパッチが起こる設定のようだ。(これってタイムスライスだよ。。。)※1:プリエンプションとは一般的に、実行中のタスクBより優先度が高いタスクAが実行可能状態になったときタスクのディスパッチが起こり、タスクBが停止してタスクAが実行中になることをいう。さてと、以下ソースコードでconfigU...
Dear プログラマー | 2013.11.22 Fri 17:14
JUGEMテーマ:組み込みソフトウェアFreeRTOS (7.1〜)7.5.2 のコンフィグレーションは、FreeRTOSConfig.h に記載されている各define定義値を編集する。FreeRTOSConfig.h の configPRIO_BITSは、例外の優先度(割込み優先度)のコンフィグレーション設定である。Cortex M3、M4の場合、AIRCRのPRIGROUPレジスタにARMアーキテクチャに記載されているpreempt priorityのbit幅を指定する(ちなみにSTM32F3xxx STM32F4xxのプログラミングマニュアルには Group priority bits と記載されている)。そのbit幅は、FreeRTOSのドキュメントによると...
Dear プログラマー | 2013.11.19 Tue 00:31
全28件中 11 - 20 件表示 (2/3 ページ)