[pear_error: message="Success" code=0 mode=return level=notice prefix="" info=""]

ソーラーパネルとENELOOPのハイブリッド電源 回路図 実際に回路を組んで実際に電圧と電流を測定した結果を記入しています。 Output側にはArduinoの5V-16MHz版を接続してLチカを動作させています。 参考 https://blogs.yahoo.co.jp/jf1vrr_station/21398456.html ■ソーラーパネル側からの供給 直射日光の下ではソーラーパネルからは6.8V、63mAが供給されている模様。 それを秋月の5V昇圧型DCDCコンバーター5V版(M-03451)に入れると6.4Vが取り出せます。 秋...
ものづくりとプログラミング日記 | 2019.01.14 Mon 15:05
NoIRのパイカメラと普通のパイカメラの比較実験 普通のパイカメラを持っていて監視カメラ用途として使用したいと思ってたんですが これ夜になると真っ黒にしか映りません。 で、赤外線カメラなら夜でもくっきりなのかもと思い、NoIRのラズパイカメラを入手して実験してみた。 ■普通のラスパイカメラ ■NoIRのラズパイカメラ ■NoIRで撮影 写真1 赤外線LEDを撮影 明るい部屋 ■NoIRで撮影 写真2 赤外線を照射して撮影 暗い部屋 ■ラズパイカメラで撮影 写...
ものづくりとプログラミング日記 | 2019.01.12 Sat 14:42
JUGEMテーマ:電子工作 ノートパソコンTOSHIBA-dynabook-SatelliteL21のCPU交換 失敗 東芝のノートパソコン dynabook-SatelliteL21を入手した。 パソコンでテレビを映すためのBUFFALOのDT-H70-U2を接続してテレビを楽しんでおりましたが 最近のWindowsUpdateのせいなのか映らなくなってしまいました。 もともとチャンネル切り替えで固まったり調子が悪かったんでCPUの性能が追い付いていないのかなー と思いまして、CPUを交換する事にしました。 で、調査。 https://dynabook.com/pc/catalog/satellit/091110l2/spe...
ものづくりとプログラミング日記 | 2019.01.12 Sat 11:49
JUGEMテーマ:電子工作 メモ ■SAMBA環境構築 sudo apt-get update sudo apt-get install samba smbd -V Version 4.2.14-Debian 共有名をdataとして設定する sudo vi /etc/samba/smb.conf [data] comment = data path = /home/pi/picamera/data guest ok = yes read only = no browsable = no force user = pi ■SAMBA動作確認 sudo reboot windowsから確認 エクスプローラーか...
ものづくりとプログラミング日記 | 2019.01.08 Tue 07:13
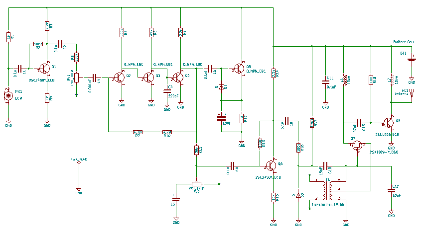
<2020/2/12追記> 回路図アップしました。あくまでも素人(略)。 電子回路を始めて苦節0.5年にしてようやく完成。 どうせ如何物なので、思い切った名前にしてみましたよ。 ネットで探した回路をツギハギして、各所の抵抗/コンデンサの定数や要不用をコツコツと調整し、何とか完成にこぎ着けたもので、ロクに計算もしてませんが、実用性は確保できたかと。 …しかし、こんなアナログのシンプルなデバイスでさえ、誰も作っていない様子。 難聴者として...
朝焼けのたわけ (Fool in the dawn) | 2018.12.29 Sat 17:11
RaspberryPi3で画像認識(yolo3)を実行してみた。 JUGEMテーマ:電子工作 ■環境構築 Raspbianの最新版(Raspbian Stretch with desktop and recommended software)をダウンロードして32GByteのマイクロSDに焼いて RaspberryPi3にセットして起動、初期セットアップを完了。 まっさらの状態から以下のコマンドを入れていきます。 pip3 install matplotlib sudo apt install libatlas-base-dev sudo pip3 install opencv-python sudo pip3 install opencv-contrib...
ものづくりとプログラミング日記 | 2018.12.27 Thu 13:58
学習済みファイルの作成とクラス名について(chainerを使った場合のyoloの研究) JUGEMテーマ:電子工作 ■yoloの学習済みモデルのファイルの場所 C:¥Users¥user¥.chainer¥dataset¥pfnet¥chainercv¥models yolo_v2_voc0712_converted_2018_05_03.npz yolo_v3_voc0712_converted_2018_05_01.npz ■学習済みモデルのファイルの指定 ソース中の model = YOLOv3( n_fg_class=len(voc_bbox_label_names), pret...
ものづくりとプログラミング日記 | 2018.12.26 Wed 16:06
JUGEMテーマ:趣味 JUGEMテーマ:電子工作 画像認識して画像に映っている物体の数をリアルタイムに数える Webカメラの画像からリアルタイムにその場にいる人の数を数えるとか、 熊を検出するとか、鹿を検出するとかそう言った事が最近は出来るらしいです。 かなり進歩したもんですね。 技術的な要素としてはyoloとかOpenCVとかを使うと良いとの事で、 色々な所にハマりながらたどり着いたのがこちら。 https://cpp-learning.com/chainercv_yolo/ とっても素敵なページです。こういった事を...
ものづくりとプログラミング日記 | 2018.12.25 Tue 13:15
ラズパイで定点カメラ JUGEMテーマ:電子工作 訳有って監視カメラを取り付ける事にしたんですが、見積もりを取ったところ60万と出て来まして 必要に迫られましてラズパイでカメラを作ってみる事にします。 色々と調べたんですが、arduinoの場合は処理速度と記録容量の問題でNG 価格との兼ね合いでRaspberryPIで作ってみることにします。 今回はプロトタイプとしてRaspberryPi3とラズパイカメラにて一定期間の画像が取得できる事を目標にします。 将来的にはRaspberryPiZeroに移行して防水の筐...
ものづくりとプログラミング日記 | 2018.12.24 Mon 11:55
マイクロ波レーダーセンサーでRCWL-0516で人感センサーを試す ドップラーレーダーRCWL-0516を使用した人感センサーの実験記事です。 ■ドップラーレーダーを調べてみると ドップラーレーダー(Doppler radar) は発信した周波数と反射してきた周波数(波長)の違いも測定して対象物がレーダーから遠ざかっているのか、近ずくのかを測定することで、対象物までの距離と移動速度を推定(ドッブラー効果を利用)することも出来ます。 参考URL http://www.geocities.jp/hiroyuki0620785/intercomp/wireless/...
ものづくりとプログラミング日記 | 2018.11.20 Tue 12:49
全227件中 131 - 140 件表示 (14/23 ページ)